Full-featured disk imaging software that is easy to configure, administer, and deploy corporate desktop images.
We started from the ground-up and build a solution that was made to save you time, money, and some sanity along the way. We're redefining how disk images are created and deployed. Enough with scripting tasks or baking in unneeded software or drivers - we've made it easier to do imaging the right way. No need to burn an image every time something changes, or waste valuable time scripting software installation logic; smartImager has the right built in tools to make it fast!
A disk image is the set state of a hard drive that includes the operating system, drivers, configuration settings, and software. A disk image can either be captured from an existing computer or programmatically developed for the purpose of redeploying that disk image to other computers. Companies use a disk image to ensure that when a computer is delivered to their employees, the right configuration and software exists on that computer. In this way, corporate standardization is achieved at deployment time.
There are three basic types of disk image deployment methods.
| Type | Pros | Cons |
|---|---|---|
| Static/Monolithic | •Very fast imaging process. •Clear and known final outcome. •Simple to create and deploy. •Mid level skill-set needed. |
•Difficult to maintain or support. •Does not scale. •Drivers and software cannot be updated or managed. •Not suitable for enterprise. |
| Hybrid/Semi-static | •Some flexibility over static in drivers or software (not both). •Some improved features available. •Mid level skill-set needed. |
•Does not scale. •Can be either hardware or software independent - not both. •Drivers or software are difficult to manage. •Not suitable for enterprise. |
| Layered Hardware Independent Scripted Install | •Dynamic and scalable. •Rapid updates and deployment. •Considered best practice or industry standard. •Suitable for enterprise. |
•Slow to image a computer (client side). •High skill-set needed. •Steep learning curve. •Considerable infrastructure needed. |
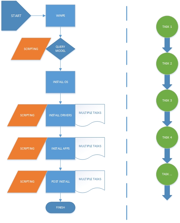
With other deployment systems, you need to create scripts and tasks (a very arduous process) to deploy your images.
smartImager gives you the power of a dynamic scripting engine that greatly reduces your deployment setup time, management, and maintenance efforts.
smartImager saves you time and money. Schedule a demo and see for yourself how we rate with every other solution you've tried, or search our knowledgebase to learn more about our imaging process.
smartImager is exactly that - smart! Our conditional logic engine dynamically builds all the criteria you need to deploy to your complex environment. Simple to use, and incredibly robust. You won't believe how easy it is to handle complex deployments.
Setting up task sequences and scripting software installs requires time from even the highest skilled adminstrator. This is costly not only in staff time, but also in the project timeline when rolling out a migration or when supporting new hardware devices. Historically, scripting installs and setting up task sequences was the standard for deploying windows operating systems. This is no longer the case. We've spent an enormous amout of time so you no longer have to, by developing our very own logic engine that lets you control the logic of scripted installs without having to perform any scripting. Task sequences are now a thing of the past as well, our logic engine easily handles the most complicated of tasks without you having to come up with the logic yourself. Its powerful, and its incorporated in every part of the imaging process, from pre-boot to finish. Essentially, this logic allows the system to intelligently make decisions before, during, and after imaging... speeding up your deployment and migration time and letting your staff focus on other important projects.
There aren't any. Or any tasks for that matter. You will never need them. The smartImager logic engine does the thinking for you.
No-touch driver extraction, indexing, and association. Never worry about associating drivers with hardware models. A mouse click does it all. Our touchless driver extraction tool saves you a massive amount of time and effort.
Most IT Professionals tasked with the creation of a Hardware Independent Disk Images struggle with the constant change and configuring the installation of device drivers for diverse platforms. Creating a Hardware Independent Disk Image that satisfies multiple computer models or multiple form factors from different manufacturers presents a significant challenge. smartImager meets this unique challenge with a creative solution.
smartImager uses dynamic driver selection during the image process to select the best driver that supports the device. These device drivers are then inventoried and smartImager automatically selects and installs the best driver for each particular platform. This decision making ability is key to simplifying the deployment process in large environments with varying computer models and manufacturers.
Although smartImager handles driver configuration automatically, you can overwrite any driver to have a preferred computer type, model, architecture, manufacturer, or any other preferred value. Implementing a unique feature called "compatibility", administrators can define
what constitutes the best driver to be selected during imaging – or leave it up to the system's intelligent process for automated selection. This distinguishing ability is pivotal in every computing environment where manufacturer specific drivers are required for optimal functionality.
It also comes with a complete built-in process to extract drivers for initial repository population. With just a few button clicks, smartImager will begin detecting devices and their associated drivers, extracting, cataloging, and importing those drivers into the repository for redistribution. In keeping with the goal of providing a smooth administrative experience, smartImager includes special driver extraction technology that provides first-class results. This tool can even be run on remote computers.
During extraction, smartImager analyzes all devices and their bus type. Any device detected on a removable bus will automatically be linked to its parent bus. This step is important when needing to define device drivers for laptop devices such as cameras, Bluetooth modules, and fingerprint sensors. During an image deployment, it can detect that the computer has removable devices even when they are turned off. If these removable devices are ever enabled in the future, the drivers are already installed and working for the user.
We come to the table with a complete working knowledge of driver information files (INFs) and how to read them. The process of extracting drivers is not simply finding files and copying them out, but the files must be copied to their correct and relative paths. Our automated extraction system actually reads the driver INF file to determine where each file belongs as it creates the source disk. This process prevents annoying pop-ups during the system preparation (sysprep) process reporting on missing files.
The ability to handle multiple computing architectures is crucial to providing a solution that meets all the needs of creating a true Hardware Independent Disk Image. smartImager is both 64-bit and 32-bit compatible during any stage of the imaging process. Changing between a pre-boot computing architecture and image architecture is not an issue, as it will determine which type of environment it is running in, and automatically adapt.
Complete software installation logic. Regardless of complexity, smartImager knows exactly when each application should and should not be installed. And you don't have to write a single task sequence! The system takes care of getting the right software on the right system automatically.
Second only to drivers, handling software in an image will make or break a Hardware Independent Disk Imaging process. Installing the software by "baking it in" is a simple enough solution – until a new version or patch is released. Since creating the base image is the most time consuming piece, having to update it for each piece of software that changes is inefficient at best. smartImager streamlines this task by providing a framework for software installation during the imaging process. smartImager uses the concept of a software repository so that during imaging it can install software on the computer. Since the software is separate from the operating system, newer versions, patches, or configurations can be quickly made with no change to the base image. The software being installed by smartImager is monitored to ensure a smooth, complete, and successful installation process. If the installation requires or initiates a reboot, smartImager will detect this and handle it accordingly. If a piece of software fails to install, smartImager will automatically retry installing the software. You can control how many attempts it should try as well as any exit codes you want to handle.
smartImager will intelligently select the best item to install on a system during imaging. Building upon the concept of compatibilities, administrators can configure each item to have compatibility to a specific environment. For example, a software title can have a compatibility to laptops running Windows 8.1 64-bit with at least 4 GBs of RAM, meaning that only the computers which meet those specific requirements will have that software title installed during the imaging process. A "compatibility" can be made from almost any criteria – this is what really sets us apart from the rest.
Name a computer any way you want dynamically. From zero-touch naming logic, to prompting - or migrate using the existing name. We've designed the naming feature to be incredibly versitile. You can even set up a list with future computer names and smartImager will choose the correct name from your list.
UEFI/GPT or BIOS/MBR detection. Automatically sets and adjusts your partition table so you don't have to. This means you don't have to worry about the type of hardware you are imaging. You can use the same image for both legacy workstations and modern hardware. Deploying tablets just became a breeze.
Adding packages or NIC drivers never got easier. Our builder does it all for you - a single boot file regardless of deployment type.
...or light-touch or full control. Your choice. smartImager even creates custom user prompts for you that are actionable. For example: you can install software based upon the department a user chooses. The possibilities are limitless and easy to configure.
Staying current with operating systems is essential to maintaining usability, security, and support. However, upgrading too quickly can be devastating for any size business. smartImager allows for the best of both worlds by supporting all Microsoft supported Windows operating systems (even embedded operating systems like POSReady 7 or Windows 8 Industry for example).
Software and configurations files are encrypted before being sent over your network or placed on removable media. You can even set an expiration date on your removable media.